Instance Verification Kit (IVK)

spin lock @ [25423+37+/linux-3.19-rc1/drivers/usb/dwc3/core.c]
Instance Signature: lock

The Matching Pair Graph:


Function Name
Control Flow Graph (CFG)
Events Flow Graph (EFG)
Source Correspondence
__dwc3_gadget_ep0_set_halt [7502+26+/linux-3.19-rc1/drivers/usb/dwc3/ep0.c]
__dwc3_gadget_ep_disable [14578+24+/linux-3.19-rc1/drivers/usb/dwc3/gadget.c]
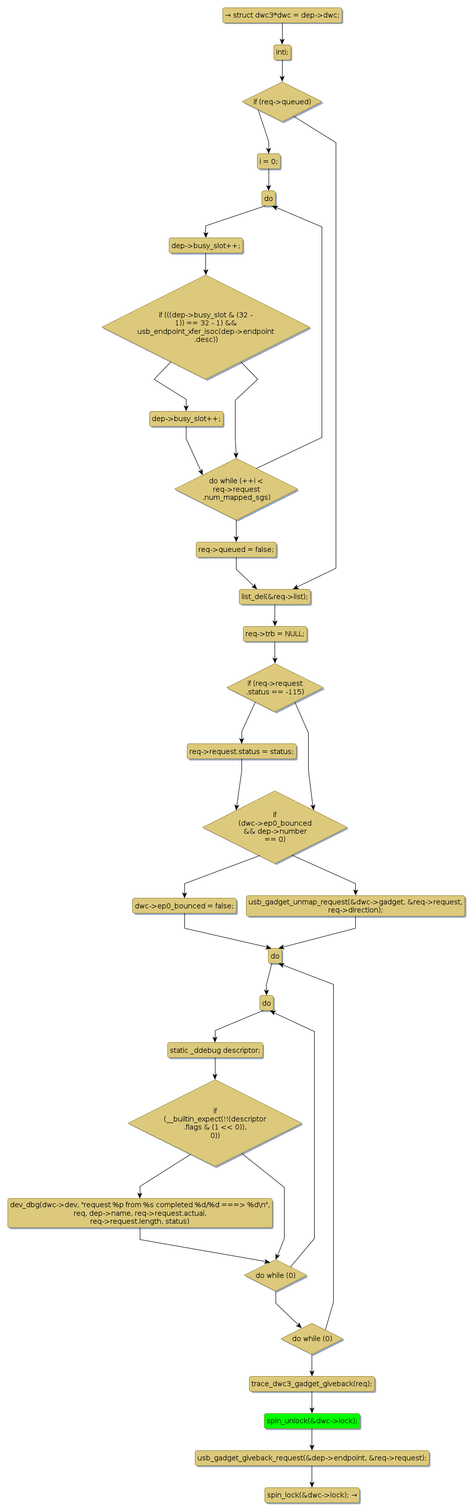
dwc3_cleanup_done_reqs [45587+22+/linux-3.19-rc1/drivers/usb/dwc3/gadget.c]
dwc3_endpoint_interrupt [47701+23+/linux-3.19-rc1/drivers/usb/dwc3/gadget.c]
dwc3_endpoint_transfer_complete [46846+31+/linux-3.19-rc1/drivers/usb/dwc3/gadget.c]
dwc3_ep0_complete_data [18893+22+/linux-3.19-rc1/drivers/usb/dwc3/ep0.c]
dwc3_ep0_complete_status [20470+24+/linux-3.19-rc1/drivers/usb/dwc3/ep0.c]
dwc3_ep0_inspect_setup [18061+22+/linux-3.19-rc1/drivers/usb/dwc3/ep0.c]
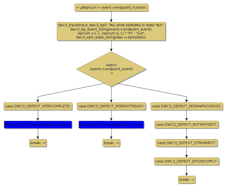
dwc3_ep0_interrupt [25758+18+/linux-3.19-rc1/drivers/usb/dwc3/ep0.c]
dwc3_ep0_stall_and_restart [6955+26+/linux-3.19-rc1/drivers/usb/dwc3/ep0.c]
dwc3_ep0_xfer_complete [21301+22+/linux-3.19-rc1/drivers/usb/dwc3/ep0.c]
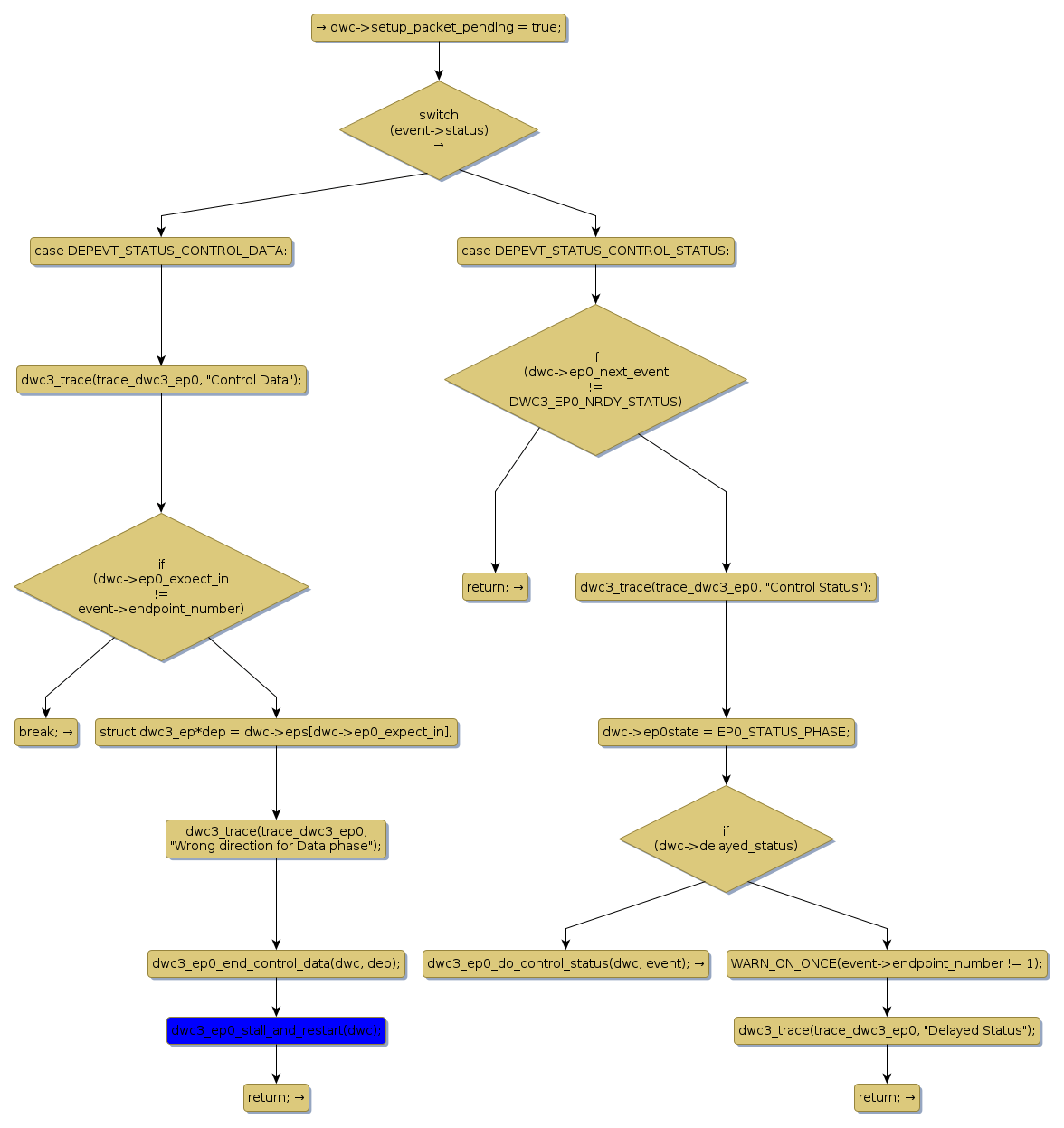
dwc3_ep0_xfernotready [24541+21+/linux-3.19-rc1/drivers/usb/dwc3/ep0.c]
dwc3_gadget_conndone_interrupt [55113+30+/linux-3.19-rc1/drivers/usb/dwc3/gadget.c]
dwc3_gadget_ep0_set_halt [7688+24+/linux-3.19-rc1/drivers/usb/dwc3/ep0.c]
dwc3_gadget_ep_dequeue [29194+22+/linux-3.19-rc1/drivers/usb/dwc3/gadget.c]
dwc3_gadget_ep_disable [16676+22+/linux-3.19-rc1/drivers/usb/dwc3/gadget.c]
dwc3_gadget_ep_set_wedge [31528+24+/linux-3.19-rc1/drivers/usb/dwc3/gadget.c]
dwc3_gadget_giveback [6008+20+/linux-3.19-rc1/drivers/usb/dwc3/gadget.c]
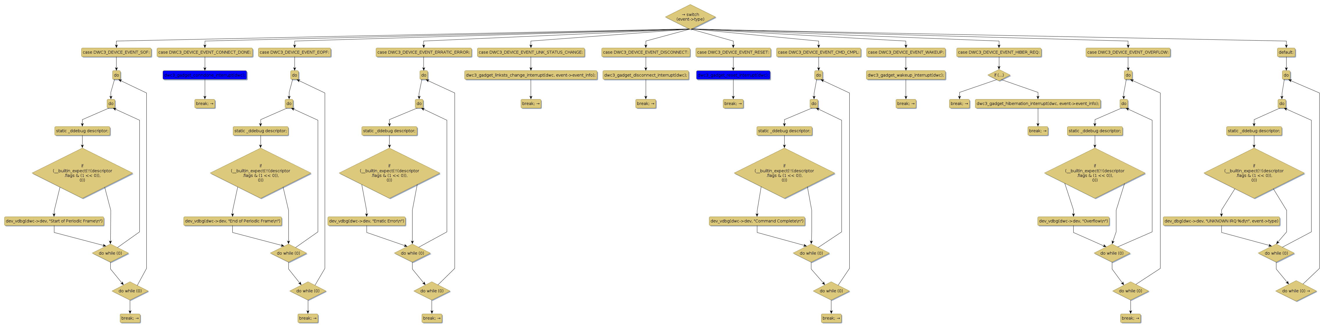
dwc3_gadget_interrupt [61506+21+/linux-3.19-rc1/drivers/usb/dwc3/gadget.c]
dwc3_gadget_reset_interrupt [52964+27+/linux-3.19-rc1/drivers/usb/dwc3/gadget.c]
dwc3_gadget_resume [68480+18+/linux-3.19-rc1/drivers/usb/dwc3/gadget.c]
dwc3_gadget_start [37455+17+/linux-3.19-rc1/drivers/usb/dwc3/gadget.c]
dwc3_gadget_stop [39964+16+/linux-3.19-rc1/drivers/usb/dwc3/gadget.c]
dwc3_gadget_suspend [68185+19+/linux-3.19-rc1/drivers/usb/dwc3/gadget.c]
dwc3_process_event_buf [63302+22+/linux-3.19-rc1/drivers/usb/dwc3/gadget.c]
dwc3_process_event_entry [62777+24+/linux-3.19-rc1/drivers/usb/dwc3/gadget.c]
dwc3_remove_requests [13795+20+/linux-3.19-rc1/drivers/usb/dwc3/gadget.c]
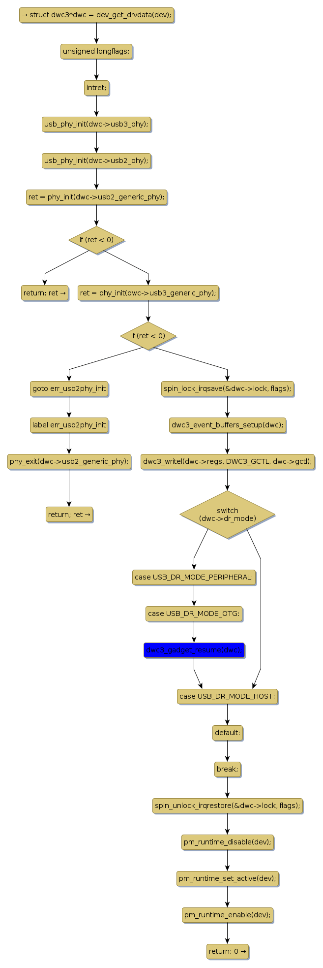
dwc3_resume [25924+11+/linux-3.19-rc1/drivers/usb/dwc3/core.c]
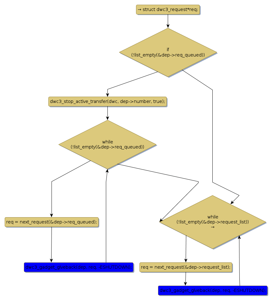
dwc3_stop_active_transfers [51709+26+/linux-3.19-rc1/drivers/usb/dwc3/gadget.c]
dwc3_suspend [25322+12+/linux-3.19-rc1/drivers/usb/dwc3/core.c]
dwc3_thread_interrupt [64427+21+/linux-3.19-rc1/drivers/usb/dwc3/gadget.c]